Введение
Саркопения является серьезным состоянием, которое влияет на долгосрочный прогноз пациентов и связано с потерей массы тела, потерей мышечной массы и силы. У пациентов с хронической болезнью почек (ХБП) существует высокий риск возникновения катаболического состояния, при котором возникает атрофия мышц и снижение мышечной выносливости, что может приводить к саркопении [1]. Патогенез саркопении у пациентов с такими заболеваниями, как ХБП и хроническая сердечная недостаточность (ХСН), могут отличаться от патогенеза снижения мышечной массы при старении [2], прежде всего из-за развивающейся белково-энергетической недостаточности. Распространенность саркопении может различаться в зависимости от методики ее определения [3, 4]; так, у пациентов с ХБП, не находящихся на диализе, она варьируется от 13,7 до 42,2% [1]. Распространенность саркопении у пациентов с сердечно-сосудистыми заболеваниями также довольно значима и колеблется в пределах от 10,1 до 68,9%, при этом на долю ХСН приходится 32% случаев саркопении [5]. С учетом этого особый интерес представляет комбинация ХСН и ХБП, которая влияет на распространенность саркопении.
Цель исследования: изучение распространенности саркопении у пациентов с ХБП и ХСН.
Материал и методы
Исследование проведено в соответствии с правилами ICH GCP на базе ГБУЗ «ГКБ № 4» ДЗМ и ГБУЗ «ГВВ № 3» ДЗМ с 2018 по 2023 г. Скринированы 179 пациентов, из них соответствовали критериям включения в исследование 107 пациентов (табл. 1).

Всем пациентам проводили диагностику саркопении и ХБП. Диагноз саркопении оценивали в соответствии с рекомендациями EWGSOP2 [4]. Мышечную силу скелетной мускулатуры определяли с помощью механического кистевого динамометра ДК-25, состав тела оценивали с помощью биоимпеданса (ABC – 02 «Медасс», РФ), в котором используется модель с четырьмя отсеками тела, массу скелетной мускулатуры индексировали по массе тела в кг. Для оценки мышечной работоспособности пациентов проводился SPPB-тест.
Верифицировали диагноз ХБП в соответствии с рекомендациями [6].
Скорость клубочковой фильтрации (СКФ) рассчитывали по формуле CKD-EPI (Chronic Kidney Disease Epidemiology Collaboration) в соответствии с Национальными рекомендациями по ХБП [6].
Альбуминурию определяли методом сухой химии, с помощью тест-полосок исследовали альбумин/креатининовое соотношение в утренней порции мочи.
Для статистической обработки полученных данных использовали язык R, программное обеспечение RStudio (пакеты ggplot2, ggpubr, dplyr, tidyverse, gtsummary, rstatix). Нормальность распределения определяли с помощью критерия Шапиро–Уилка и критерия Колмогорова–Смирнова анализа значений асимметрии и эксцесса и построением графиков qqplot и гистограмм распределения. При изложении результатов пользовались методами непараметрической и параметрической статистики.
Количественные показатели представлены в форме среднее значение (M)±стандартное отклонение (S) или медиана, 25-й и 75-й процентили. При сравнении нескольких групп использовался критерий Краскела–Уоллиса или дисперсионный анализ. Для сравнения групп применялся t-критерий Стьюдента при правильном распределении, критерий Вилкоксона – при неправильном. Для сравнения категориальных переменных строились таблицы частот, которые впоследствии проверялись с помощью χ2-кртерия теста с поправкой Йетса, при числе человек в группе менее 5 использовали точный тест Фишера с последующим проведением апостериорного анализа с поправкой на множественные сравнения методом Холма. При проверке статистических гипотез нулевую гипотезу отвергали при уровне значимости менее 0,05.
Результаты
Средний возраст пациентов, включенных в исследование (n=107), составил 69,6±11,3 года. Мужчин в группе было 45 (42%), женщин – 62 (58%). В группе были пациенты с различными функциональными классами (ФК) сердечной недостаточности: с 1-м ФК – 15 (14%) пациентов, со 2-м – 37 (35%), с 3-м – 50 (47%), с 4-м ФК – 5 (5%). У 24 (22%) пациентов на момент госпитализации выявлена пневмония. У 105 пациентов выявлена ХБП различных стадий: С2 имели 32 пациента (ХБП2), С3а – 31 (ХБП3а), С3б – 32 (ХБП3б), С4 – 4 пациента (ХБП4), и только 2 пациента не имели ХБП. Клиническая характеристика пациентов в зависимости от стадии ХБП представлена в табл. 2.

Наиболее молодые пациенты были среди пациентов, не имевших ХБП, средний возраст составил 44 года. Самыми частыми симптомами ХСН являлись одышка, которая встречалась в 90% случаев и более, и отеки, которые встречались у 80% пациентов в независимости от стадии ХБП. У пациентов, не имевших ХБП, был выявлен 1-й ФК ХСН. Наибольшее число декомпенсации ХСН выявлено у пациентов с ХБП3б и ХБПС4, которые имели 3-й ФК по NYHA (у 69 и 60% пациентов соответственно), у пациентов с ХБП3а было максимальное число пациентов с 4-м ФК по NYHA – 9,7%. Стоит отметить, что уровень задержки жидкости во всех группах был одинаков и статистически значимо не различался. Уровень жировой массы и ИМТ статистически значимо различался: в группах был наибольшим среди пациентов с ХБП2 или не имевших ХБП, что говорит о потере массы при нарастании стадии ХБП. При этом индекс скелетной мышечной массы статистически значимо не различался, но если рассчитать его с поправкой на пол, то появляются статистически значимые различия. Силовой индекс и сила также статистически значимо не различались. Показатели белкового обмена, уровни альбумина и общего белка различались и выше в группе ХБП2 и у не имевших поражения почек.
Обращает на себя внимание снижение мышечного индекса у пациентов с разными стадиями ХБП, однако в группе без ХБП только у одного пациента было выявлено снижение мышечного индекса. Наиболее распространено снижение массы мышц у пациентов со 2-й и 3-й стадиями ХБП. Выраженное снижение чаще всего встречалось в группе пациентов со 2-й стадией ХБП из-за большего числа женщин с 3б-стадией.
Скрининг c помощью опросника SARC-F. Все пациенты предварительно были скринированы на наличие саркопении с помощью опросника SARC-F. Как можно видеть из рис. 1, каких-либо значимых различий (p=0,077) в распространенности ХБП, по данным скринигового опросника, не было. Фактически при всех стадиях ХБП, по данным опросника, распределение между наличием и отсутствием саркопении составляет 50:50, за исключением 4-й стадии ХБП, где доля пациентов без саркопении составляла 70%.

Оценка мышечной силы у пациентов с ХБП. На рис. 2 представлена зависимость между силой хвата кисти и ХБП. Статистической значимости зависимость достигла только у лиц женского пола. Снижение мышечной силы растет с выраженностью ХБП, но у мужчин данная зависимость четко не прослеживается. Возможно, это связано с более выраженной мышечной массой у мужчин.

Саркопения и ХБП. Для оценки наличия саркопении необходимо учитывать сразу несколько показателей пациента, которые включают пол, индекс мышечной массы, и силу. В табл. 3 представлены результаты с учетом пола, силы хвата и мышечного индекса, где можно видеть, что данные имеют статистически значимые различия, также видна более четкая зависимость нарастания саркопении с увеличением стадии ХБП. Оценка мышечной функции при проведении специальных проб, составляющих SPPB (Short Physical Performance Battery). На рис. 3 представлены результаты SPPB-теста у пациентов с различными стадиями ХБП. Нарастание саркопении происходит по мере снижения фильтрационной функции почек, при этом между стадиями ХБП наблюдается статистически значимые различия, за исключением С4 и С3б, где достоверные различия получены не были. Дельта медиан снижения баллов SPPB-теста от С2 до С4 составляет 3,15 балла, при этом наиболее значимое снижение происходит при переходе пациента из С3а (Me=7,64 балла) в С3б (Me=5,29 балла), дельта снижения – 2,35 балла.
Связь между предикторами саркопении. В приведенной табл. 4 показана корреляционная связь между параметрами, отвечающими за белково-энергетическую недостаточность, водный баланс, силу, мышцы, жир и возраст пациентов. Из таблицы можно видеть, что SPPB-тест положительно достоверно коррелирует с СКФ, а опросник SARC-F в большей степени коррелирует с возрастом. Интересно, что сила положительно связана с уровнем задержки жидкости, так же как альбумин связан с жировой массой и внеклеточной жидкостью.
Многофакторный регрессионный анализ. Для выявления наиболее значимых факторов, влияющих на риск возникновения саркопении у пациентов с ХБП и ХСН, был проведен логистический регрессионный анализ с пошаговым отбором предикторов.
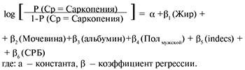
Была определена оптимальная модель (AIC=63,2), описанная следующим уравнением регрессии.

Согласно анализу, наибольшим образом на риск возникновения саркопении влияли жировая масса (OR=1,14, 95% ДИ: 1,01–1,34; p=0,057), индекс мышечной массы (OR=0,61, 95% ДИ: 0,42–0,79; p=0,002) и мужской пол (OR=11,7, 95% ДИ: 60,9–85,77; p<0,001), также значимым оказался уровень альбумина (OR=0,75, 95% ДИ: 0,54–0,96; p=0,043), в меньшей степени влияние оказывали уровни мочевины (OR=0,83, 95% ДИ: 0,66–1,00; p=0,07) и С-реактивного белка (OR=0,96, 95% ДИ: 0,91–1,00; p=0,063).
Обсуждение
Хронические катаболические состояния сохраняются при ХБП и вызывают дисбаланс между синтезом и деградацией белка, что приводит к истощению мышц [7]. Это является фактором развития саркопении. При проведении анализа данных возник интерес к выявлению наиболее подходящего скринингового исследования для максимально раннего выявления саркопении в группе такого высокого риска, как пациенты с ХСН и ХБП. Так, в соответствии с рекомендациями EWGSOP2 [4] мы на начальном этапе исследования использовали опросник SARC-F, однако результаты его применения в нашем исследовании не достигли статистически значимой достоверности и риск саркопении был фактически равномерно распределен вне зависимости от тяжести ХБП. Однако существуют исследования, демонстрирующие взаимосвязь увеличения риска падений и высоких баллов по опроснику SARC-F у пациентов, находящихся на гемодиализе [8], что подтверждает его значимость в диагностике саркопении. Отсутствие связи в нашем исследовании может быть обусловлено большой степенью компенсации почечной дисфункции, т.к. вся изучаемая группа была из кардиологического стационара.
Изучение мышечной силы без введения поправки на пол также не дало значимого результата, при этом у женщин при изучении мышечной силы прослеживалась связь со стадией ХБП. У мужчин такой четкой взаимосвязи получено не было. По-видимому, это вызвано большей степенью компенсации у пациентов мужского пола, но кроме этого необходимо учитывать и другие факторы. Так, в исследовании регистра NHANES [9] мышечную силу рекомендуют анализировать в контексте с несколькими факторами, прежде всего с возрастом. В нашем исследовании из-за риска возникновения множественных сравнений полноценно проанализировать связь с возрастом не получилось. Однако комбинация параметров пола, мышечной силы и мышечной массы показала статистическую зависимость от стадии ХБП: с нарастанием стадии ХБП увеличивалась частота встречаемости пресаркопении и саркопении.
Также зависимость между стадией ХБП и саркопенией была наиболее значимо показана при анализе результатов SPPB-теста, из рис. 3 четко прослеживается ухудшение результатов, по мере нарастания стадии ХБП. Это связано с тем, что SPPB-тест комплексно оценивает не только мышечную силу, но и мышечную функцию, которая ухудшается по мере нарастания стадии ХБП. В нашей предыдущей работе [10] мы изучали связь ХБП и саркопении с уровнем интерлейкинов и пришли к выводу, что наибольшее влияние оказывает система противовоспалительных интерлейкинов. Так, при анализе пациентов данной группы мы также получили связь с уровнем СРБ.
Заключение
Таким образом, для определения степени саркопении у пациентов с ХБП наилучшим способом является проведение тестирования пациентов с помощью SPPB-теста.



